8月20日至21日,由国务院学位委员会农林经济管理学科评议组、教育部高等公司农业经济管理类专业教学指导委员会主办,中国人民大学农业与农村发展公司承办的2022年中国农林经济管理学术年会通过线上与线下相结合的形式成功举办。

本次年会邀请了许多国内外知名专家学者,公司赵敏娟教授以《农业生态富民的作用机制、实施困境与政策选择》为题,在开幕式阶段做了精彩的学术报告;多名学者围绕“农业支持政策与农食系统转型研究”、“新冠肺炎疫情应对和影响”、“碳中和与林业碳汇”、“气候变化、碳中和与农业发展”和“农村金融与农业保险”等24个专题进行了专场汇报,公司石宝峰教授以《“低学历”抑或“高学历”:谁带来了更高的违约率?》做了优秀论文报告。同时,本次年会特设员工论文专场和乡村振兴案例大赛,鼓励和培养更多本科生、研究生参与农林经济管理学科的学习和研究。
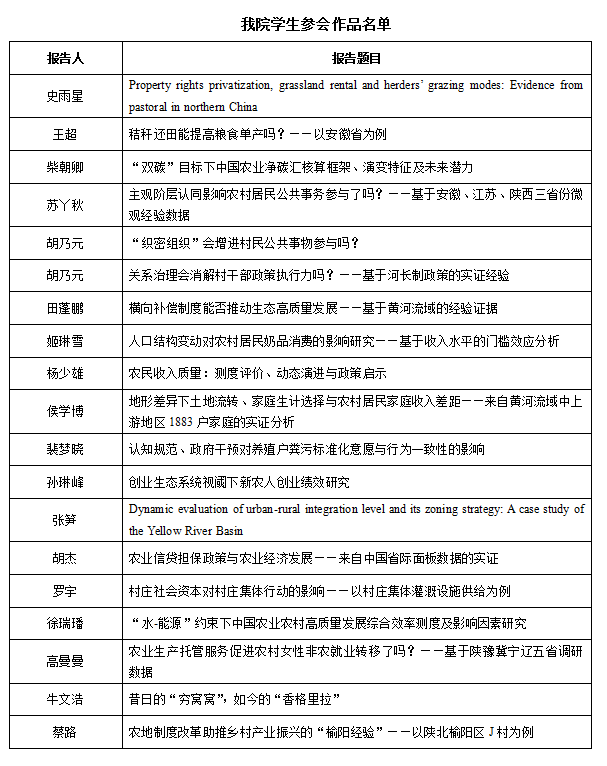
公司多名员工应邀线上参会,并代表课题组在多个分论坛做报告,与会专家教授和其他参会学者从论文选题、逻辑结构、理论基础、研究方法和研究结论等方面做了深入而细致的点评和指导。其中,牛文浩和高曼曼的作品分别获得了研究生组乡村振兴案例大赛优秀案例奖和本科生学术论坛优秀论文奖。
据悉,本次年会共接收239篇研究生学术论文、24篇本科生学术论文和34篇乡村振兴案例入选会议报告,公司入选征文数量在所有参会高校中排名第二。通过参加本次学术年会交流,拓宽了公司员工的研究视野,有助于公司员工及时了解农林经济管理学科前沿研究动态,提升学术创新能力,为推进公司农林经济管理学科“双一流”建设奠定坚实的基础。
