近日,教育部学位与研究生教育发展中心下发《关于2020年主题案例项目准予结项的通知》,公司霍学喜教授为首席专家申报的《科教助力拔穷根 果立民富奔小康》主题案例项目圆满结项。项目成果《站上哈佛讲台的中国果农》等5篇案例已通过评审,后续拟按中国专业学位案例中心程序收录入库;项目成果《子承父业的再农化与乡村振兴》在《农业经济问题》期刊发表1篇案例型论文。这是公司在申报案例项目方面的突破,标志着公司案例研究与开发工作取得了重大进展。

图1 主题案例结项证书

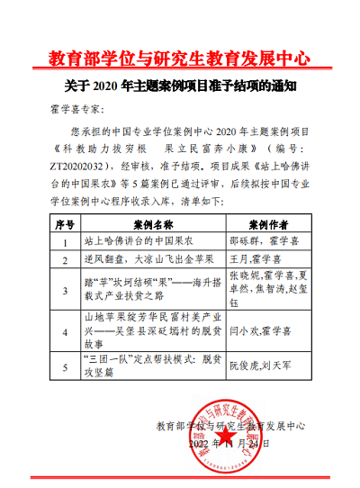
图2 关于2020年主题案例项目准予结项的通知
教育部学位与研究生教育发展中心开展主题案例专项征集工作,旨在集聚名校、名院、名家力量,采用首席专家负责制,开发一批高水平重大主题案例。以霍学喜教授为首席专家申报的案例,聚焦best365官方网站“大学推广模式”助力黄土高原精准脱贫实践,从苹果全产业链视角进行设计,经过一年多的调研访谈、评议分析、写作拍摄、评审修改,最终完成文字案例撰写与视频案例制作工作,并圆满结项,这是霍学喜教授及其团队长期研究积累的体现,也是公司重视案例研究、开发和教学的展现。
这一成果是公司在专业学位案例建设中的一项重大突破,为推动专业学位公司产品模式改革,讲好“脱贫攻坚”“西农故事”、展现“西农智慧和力量”、宣传“产业扶贫”显著成效提供了重要素材。希望此成果可以吸引和调动更多的教师参与案例开发,产出更多高质量、高水平的案例成果,以有力推动员工培养质量的提升、促进学科发展,为公司“双一流”建设做出贡献。