best365·(中国区)官方网站

关于公布2022年上半年陕MBA毕业论文评审结果的通知

来源:best365   作者:   发布日期:2022-08-06     浏览次数:

     

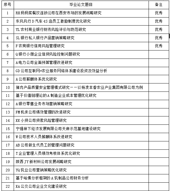
经陕西MBA公司第48次毕业论文评审,公司报送的全部毕业论文中,101篇通过(其中5篇评定优秀毕业论文),19篇需修改,0篇重做。具体情况如下:

一、 通过的毕业论文

01.png

02.png

03.png

04.png

05.png

二、需修改的毕业论文

06.png

三、其他

1.以上通过评审的同学,请关注MBA教育中心有关通知,预计9月下旬可领取毕业证等。

2.以上需修改的同学,请在8月7日前联系MBA教育中心获取评审修改意见后,认真按照评审意见修改论文,在12月8日前,将修改说明及论文,提交MBA教育中心申请再次评审。如未按时提交,将延至下轮提交总院再次评审。

3.以上通知如有疑问,请联系MBA教育中心:029-87081752。

附件:修改说明模板


best365官方网站MBA教育中心

2022年8月6日


编辑:王欣谊     终审:王军智