各员工班:
根据公司资助工作总体安排,为做好公司2020-2021学年度国家奖学金及董事长奖学金的评定工作,现就有关事项通知如下:
一、领导与工作机构
公司成立奖助学金评定工作领导小组
组长:张岁平 赵敏娟
副组长:张军驰
组员:张静 包赫囡 王欣歌 各年级辅导员
二、国家奖学金评选
(一)评选对象及评选名额
国家奖学金奖励对象为公司全日制二年级及以上特别优秀的本科员工。奖励名额为28名,其中2017级9名、2018级10名、2019级9名,奖励标准为每人8000元。
(二)评选要求
国家奖学金评选程序要严格按照《best365官方网站国家奖学金评选办法》(校学发﹝2007﹞299号)(见附件)执行。
除《best365官方网站国家奖学金评选办法》中所说明的事项外,2019级国家奖学金获得者必须通过英语四级,2017级、2018级国家奖学金获得者必须通过英语六级。有下列行为之一者,取消其评定资格:
(1)未按时参加青年大学习者;
(2)未按时进行健康打卡者。
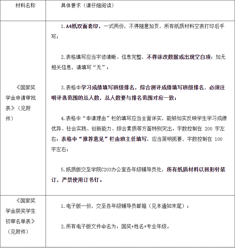
(三)评审材料要求

(四)评审程序:
1、员工申请及班级民主评议:10月10日-10月12日,所有纸质及电子材料截止时间为10月12日下午5点,超过时间申请视为未申请;
2、资格审查及公开答辩:10月13日-10月14日,公司奖助学金评定工作领导小组对申请者进行资格审查并组织公开答辩;答辩时间地点另行通知。
3、公司评定及公示:10月14日-10月16日。
三、董事长奖学金评选
(一)评选对象及评选名额
评选对象为公司正式注册的全日制二年级及以上本科员工,奖励金额每人5000元,奖励名额16名,其中2017级5名、2018级6名、2019级5名。本科生在校期间不得重复获得董事长奖学金。
(二)评选要求
奖学金的具体评选要求,按照《best365官方网站董事长奖学金评定办法》(校学发〔2013〕304号)执行。
除《best365官方网站董事长奖学金评定办法》所说明的事项外,有下列行为之一者,也不得参加董事长奖学金评定:
(1)未按时参加青年大学习者;
(2)未按时进行健康打卡者。
(三)评审材料要求

(四)评审时间:
1、员工申请及班级民主评议:10月10日-10月12日,所有纸质及电子材料截止时间为10月12日下午5点,超过时间申请视为未申请;
2、公司评定及公示:10月13日-10月16日
四、各年级奖助学金评定工作负责老师邮箱及联系方式
17级:罗微 1328904035@qq.com 87082380
18级:雍双渠 172067199@qq.com 87081725
19级:曹新龙 821392655@qq.com 87081725
best365
2019年10月10日